システム運用

RECENT POSTS
ヒューズ抵抗器の役割とは?電子回路の保護に不可欠な部品!

電子回路において、 penseINATION の安全性を確保…

危険!パーティションを切らないフォーマットのリスクとは?

パソコンのハードディスクには、多くのファイルやデータが蓄積さ…

バリュー・カードとは?仕組みとメリットを分かりやすく解説!

バリュー・カードという言葉を耳にしたことはあるかもしれません…

ハイブリッドZoom会議をパワーアップ!Atem mini活用術!

Vimeoや YouTube Live などのライブストリー…

ネットワーク構築実践!EtherChannelの設定方法をマスター!

ネットワークの 안定化 および パフォーマンス向上 を図るた…

ネットワークスペシャリスト試験対策!頻出ポート番号まとめ!

ネットワークスペシャリスト試験に挑むための準備は、しっかりと…

ネットワークトラブルシューティング!pingコマンドを使いこなせ!

ネットワークトラブルシューティングにおいて、pingコマンド…

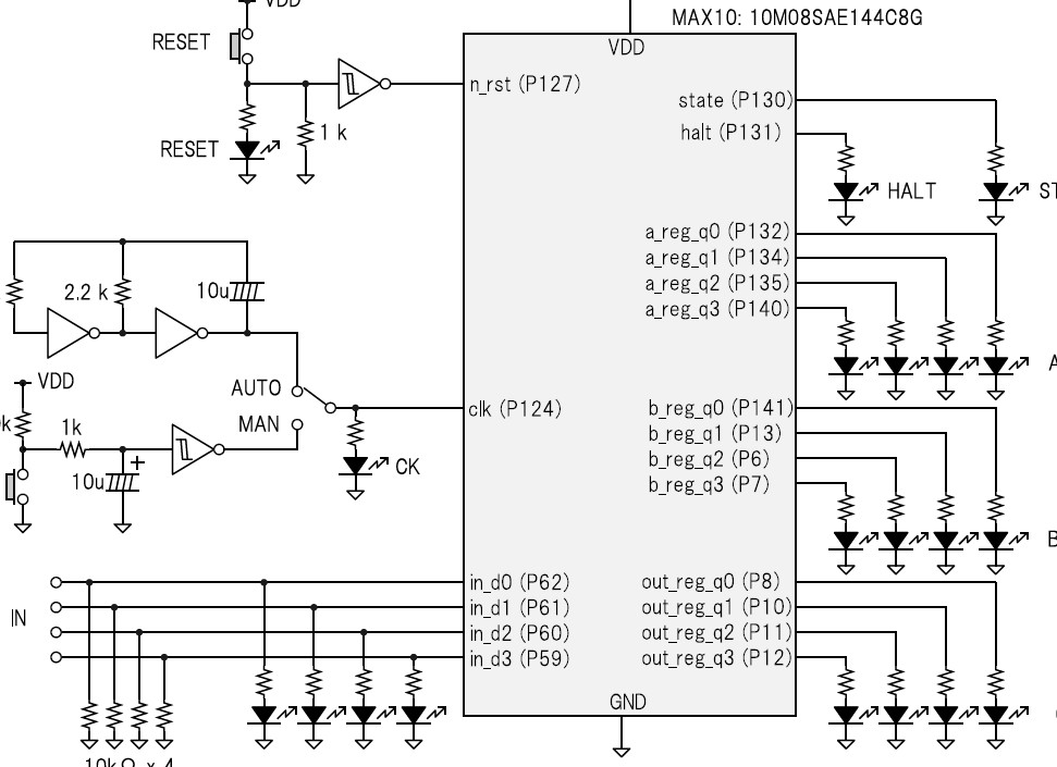
4bitコンピュータ自作に挑戦!MOS-FETを使った回路設計!

コンピュータの自作には、多くの技術者やマイコンファンの夢があ…

巨大なPowerPointファイルを軽量化!容量削減テクニックを伝授!

PowerPointファイルが巨大化してしまったという経験を…

GarageBand削除手順!ディスク容量不足を解消!

GarageBandのデータが大量にあると、ストレージ不足に…